Thursday April 2026

হটলাইন

কনটেন্টটি শেষ হাল-নাগাদ করা হয়েছে: শনিবার, ১২ জুন, ২০২১ এ ০৭:১৫ AM

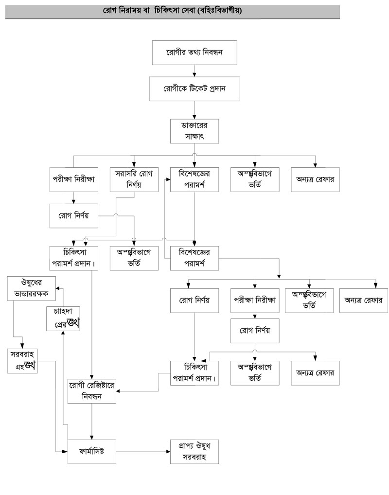
বহিঃবিভাগে সেবা পাবার ধাপসমূহ

কন্টেন্ট: সেবা এবং ধাপ

বহিঃবিভাগে সেবা পাবা...

এক্সেসিবিলিটি

স্ক্রিন রিডার ডাউনলোড করুন